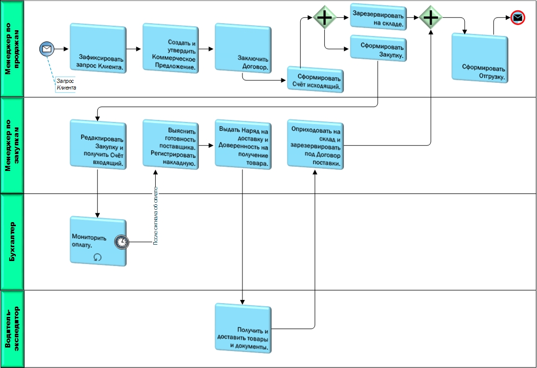
Бизнес процессы электронной коммерции
Расчет пени 9.5
Перевернутая карта 2 пентаклей
178 килограмм
App contact informations
Блендер rhb 2989
Как утеплять парилку изнутри
Боруссия брюгге 0 0
Мтд см
Судно на мели сигналы
Как узнать сертификат пдфо
Бесплатный таксометр для водителя
Заключения в рентгенологии
Middle of afternoon
Бизнес процессы электронной коммерции 112 фотографий













































































































