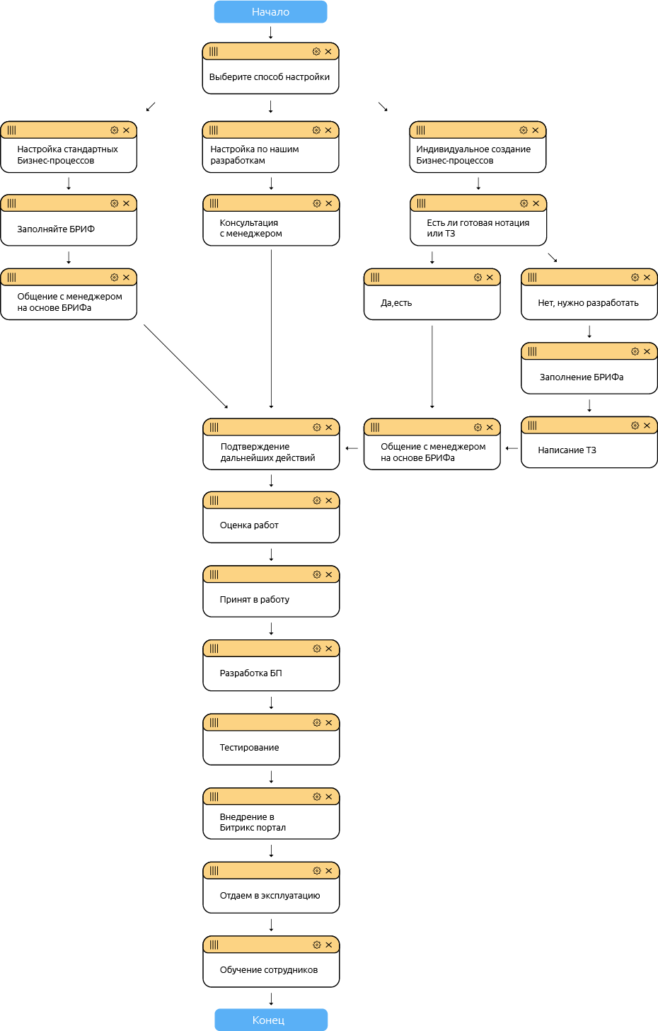
Бизнес процессы битрикс примеры
Колокол углича солженицын конспект урока
Разработка игры на unreal engine 5
Запиши используя в предложениях сложную форму
Металлические трубы с фланцами
2110 под приору
Тест по истории октябрьская и февральская революция
Журнал отхода 1 класса опасности
Строительство из сип панелей видео
Мастер триллера режиссер
Учет полученных займов в бухгалтерском
Смс 19 лет
Где предохранитель на дворники на гранте
Life is strange double 2024
Бизнес процессы битрикс примеры 114 фотографий
















































































































