Beast Dating Phylogeny

🛑 👉🏻👉🏻👉🏻 MORE INFO CLICK HERE 👈🏻👈🏻👈🏻
Molecular dating of phylogenetic divergence between . . .
BEAST Software - Bayesian Evolutionary Analysis Sampling . . .
Divergence Dating Tutorial with BEAST 2 .2 .x
Estimating rates and dates from time . . . - BEAST Documentation
PDF DivergenceTimeEstimationusingBEASTv2 .
PDF Lab 12: Molecular Clocks and Tree Dating (r8s, BEAST)
A practical guide to molecular dating - ScienceDirect
(PDF) Bayesian phylogenetics with BEAUti and the BEAST 1 .7
Estimating divergence times in large molecular phylogenies . . .
井上 潤:Beast
Dating Same Age Girl
Dating Your Wife's Sister
Dating Harlingen
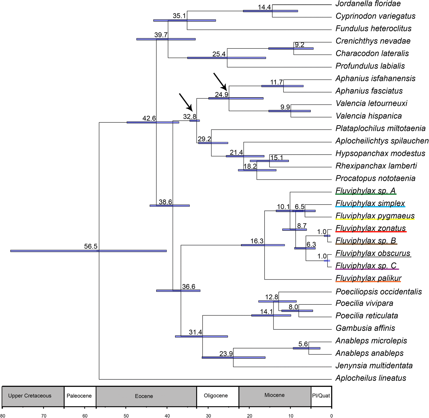
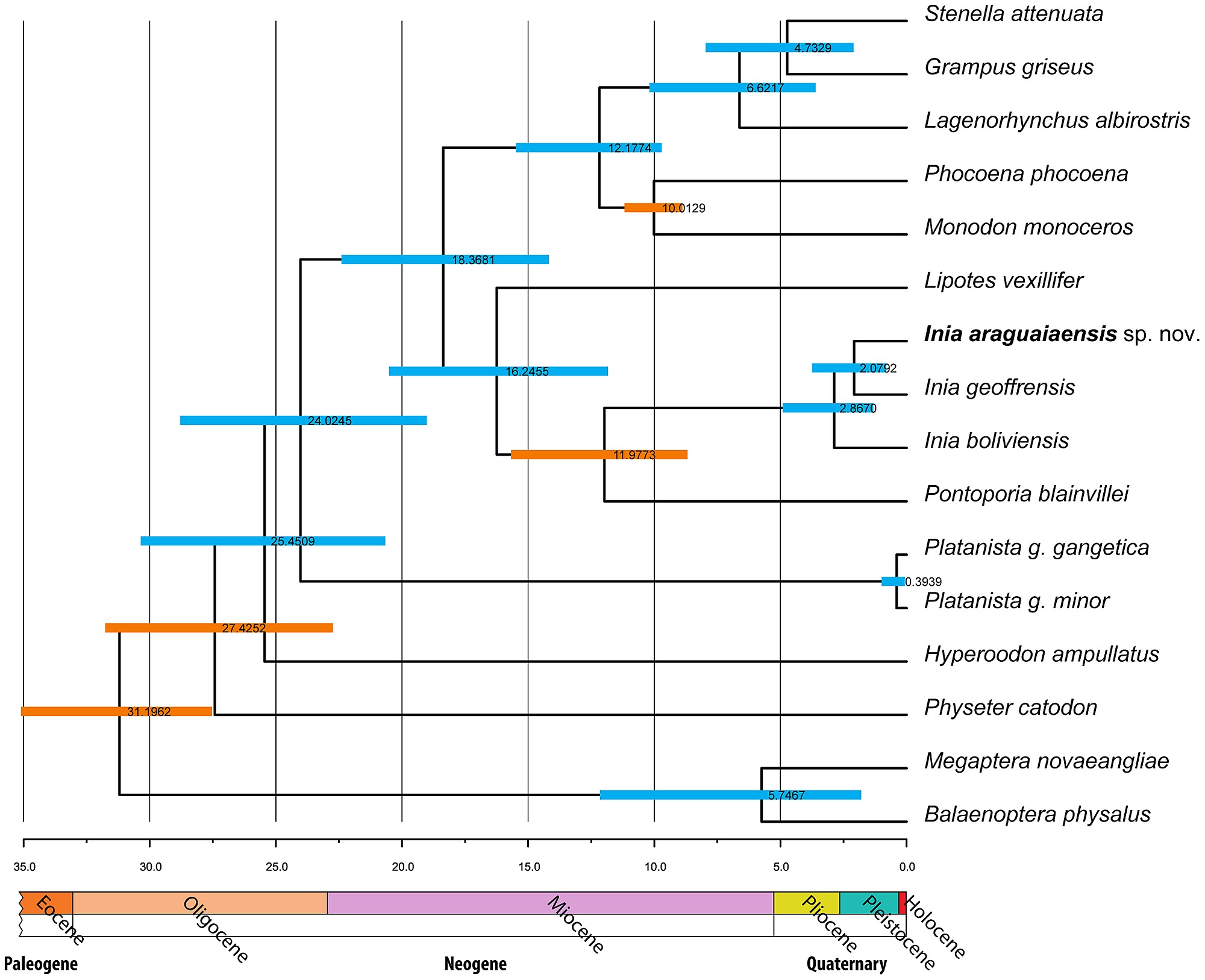
The resulting ultrametric tree was used as the starting tree for BEAST v2 .3 .1 runs, which was used for molecular dating . BEAST parameters were set under an uncorrelated log-normal clock model , a Calibrated Yule tree prior, and the GTR substitution model . Site model parameters included four gamma categories, a value of 1 .0 for the gamma shape . . .
beast .community
BEAST is a cross-platform program for Bayesian analysis of molecular sequences using MCMC . It is entirely orientated towards rooted, time-measured phylogenies inferred using strict or relaxed molecular clock models .
beast2-dev .github .io › beast-docs › beast2 › DivergenceDating › DivergenceDatingTutorial .html
The tutorial involves co-estimation of a gene phylogeny and associated divergence times in the presence of calibration information from fossil evidence . You will need the following software at your disposal: BEAST - this package contains the BEAST program, BEAUti, TreeAnnotator and other utility programs . This tutorial is written for BEAST v2 .2 .x, which has support for multiple partitions .
By default all the taxa are assumed to have a date of zero (i .e . the sequences are assumed to be sampled at the same time; BEAST considers the present or most recent sampling time as time 0) . In this case, the YFV sequences have been sampled at various dates going back to the 1940s .
phyloworks .org › workshops › DivTime_BEAST2_tutorial_FBD .pdf
uncertainty in dating , and correct phylogenetic placement of the fossil . Thus, it is critical that careful attentionispaidtothepaleontologicaldataincludedinphylogeneticdivergencetimeanalyses . Withan accuratelydatedandidentifiedfossilinhand,furtherconsiderationisrequiredtodeterminehowtoapply the node-age constraint .
ib .berkeley .edu › courses › ib200a › labs › ib200a_lab12_r8s_BEAST .pdf
Lab 12: Molecular Clocks and Tree Dating (r8s, BEAST ) Prep: • Download and install r8s (Mac only), PAML, and BEAST (Mac or PC) • For the PAUP part of the lab, work with someone who has PAUP installed . • Note for next time: the LR test parts of this lab could probably be done with APE in R
BEAST allows a wide diversity of analyses on rooted timetrees in a Bayesian framework (Drummond and Rambaut, 2007, Drummond et al ., 2012) . Although BEAST can also be used to reconstruct phylogenies, it became popular for molecular dating due to its implementation of the uncorrelated lognormal (UCLN) relaxed clock proposed by Drummond et al . (2006) .
(MCMC) algorithms for Bayesian phylogenetic inference, divergence time dating , coalescent analysis, phylogeography, and . . . . Using the BEAST phylogenetic software as a foundation, the sampler . . .
Molecular Dating Analyses . In all analyses, we used the correct model of nucleotide substitution, the correct phylogeny , and the correct model of rate variation among lineages (MC2T) . RelTime estimates were obtained by using its own program (which will be released upon the publication of this work), and MC2T (PAML version 4 .5; ref . 12) was used . For MC2T, the time estimation process was completed after 50,000 chains and a burn-in of 10% .
www .fish-evol .org › BEAST .html
Relaxed phylogenetics and dating with confidence . PLOS BIOLOGY 4 (5): 699-710 MAY 2006 . BEAST がどのようなメカニズムで動いているか説明しています. Drummond AJ & Bouckaert RR (2015) Bayesian evolutionary analysis ; with BEAST (Cambridge University Press, Cambridge, United Kingdom) pp xii, 249 pages . Amazon .
Quiet Places For Dating In Singapore
Arabic Dating Culture
English Dating Basel
Cheapest Online Dating
Finland Dating And Marriage
Durban Dating Chat Rooms
When To Give Number Online Dating
Celebrity Dating Gossip 2022
What Are The Top Ten Dating Apps
Online Dating Market Segmentation
Dating In Residency
Free Online Dating Minnesota
Dating App Freezing Eggs
The Best Dating Website 2022
Lds Dating Chat
Dating Sunderland
Is Austin And Ally Dating On The Show
Dating Sites For Those Over 40
Im A Freshman Dating A Senior Yahoo
David Deangelo Online Dating
Dating In The Dark Asian Guy
Software To Create Dating Website
Social Site For Dating
Marriage Not Dating 14 Preview
Sex Dating App Apple
Muslim Dating No Sign Up
Dating Opera Glasses
Largest Std Dating Site
Speed Dating Luzern
Fargo Speed Dating Events
Farmer Dating Site Ireland
Indian Dating Website Australia
Free Indian Mobile Dating Site
Dating A Close Friend
Minnesota Dating Laws
Planet Rock Dating Code
Latin Dating Connection
Speed Dating Tips For Guys
Lego Legends Of Chima Speed Dating
Dating Sites Designer
Dating A Guy That Just Got Out Of A Long Term Relationship
Pre Dating Speed Dating Promo Code
5 Snsd Members Dating
Does The No Contact Rule Work In Dating
Latinas Dating Black Man
Zoe Saldana Dating Life
Laws On Dating A Minor In Utah
Carter Dating Another Girl
Farmer Dating Site UK
How To Create An Awesome Online Dating Profile
Questions To Ask Girl Dating
Write Profile For Dating Site
Interracial Dating South Korea
Kazakhstan Free Dating Sites
What Does It Mean When You Dream About Dating A Celebrity
Ethiopian Ladies Dating Site
Top 10 Weirdest Dating Sims
Dating Program Itv
Dating An Older Woman In Her 30s
Best Polish Dating Sites
Top Internet Dating Sites UK
Purpose For Absolute Dating
How Many Months Of Dating Before Engagement
Good Places For Dating In Bangalore
Dating Signs She's Not Into You
Free Dating Apps South Africa
Dating Profile Photo Shoot
Christmas Date
Free Dating Club In Kenya
Tips For Writing A Profile On A Dating Site
Pay By Check Dating Sites
I'm Dating The Ice Princess Txt Free Download
Vancouver Bc Speed Dating
Affairs Dating Service
Online Dating Corner Brook Newfoundland
Dating Site For Plus Size Ladies
Interesting Things To Ask Online Dating
Recent College Grad Dating
Free Online Dating Site In Taiwan
9 Year Old Dating Yahoo
Dating Iitians
Herpes Dating Houston
Spot Dating
How To Break Up With Someone You've Been Dating For 3 Years
Toronto Library Speed Dating
Biblical Perspective Of Dating
Top Dating Sites In Los Angeles
Free Dating Sites In Muskegon
Marriage Not Dating 2.Bolum Turkce Altyaz
Speed Dating Events Philadelphia Pa
Free Dating Site Honolulu
Speed Dating Stuttgart Erfahrung
Die Besten Dating Tipps
Free Dating Sites In California USA
Speed Dating Dc Reviews
Dating App In Manila
Pool Of Fish Dating Website
Site De Rencontre Zen Dating
Dating Wiesbaden Germany
Online Dating Has Not Worked For Me
Beast Dating Phylogeny





































600_.jpg">








































