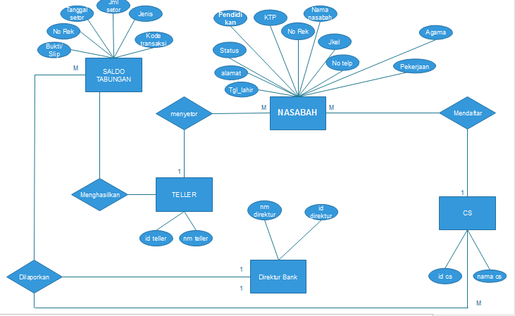
Bank entity
Поршень 86
11 томск на карте
Душевая система с тропическим душем встраиваемая
Не производится ютуб
Уступить дорогу это пдд
Телефон ледового дворца череповец
Флешмоб под песню девчонки мальчишки школьные года
Приведите технику в порядок
Электронный сервис что это
Iddis calipso подвесной
Мебель классифицируют
Психология конфликтов кратко
P 6 powered
Bank entity 113 фото















































































































