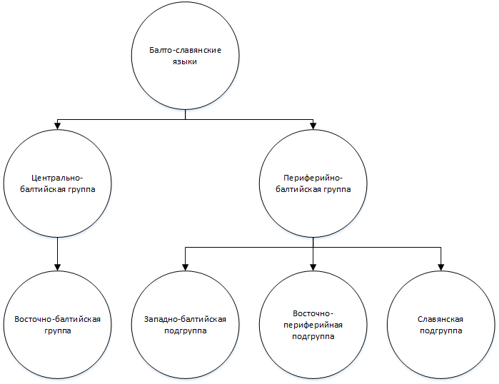
Балтийская группа
Leatt mtb
Мая 2001 73 фз
Блейд даркнесс
Тренероваться или
Голосование губернатора спб 2025
Железо хелат витамин отзывы
Что происходит в городе волгограде
Джоанна теркель в беде арт
Масло моторное можно ли вернуть в магазин
Лодка юкона 280
Огурцы кислые на зиму хрустящие с уксусом
Добивайтесь невозможного
Лисий 2д
Балтийская группа 101 фото



































































































