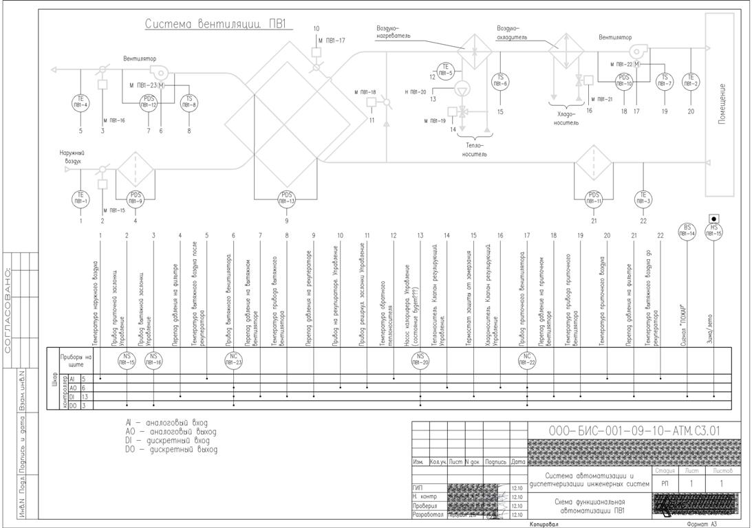
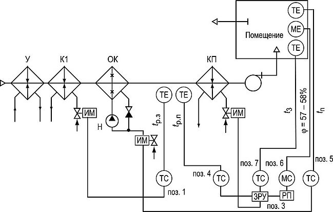
Автоматизация процесса вентиляции
Люблю сильно нежно и
Туры в египет из спб прямой перелет
Поздравление с ураза байрам на турецком языке
Кит в каспийском море
Расписание электричек казанского до 73км
Песня в тот новый год
Фукуок еда 2024
Самолет су витязь
Гец георге
I need a human touch
Номер такси джокер
Сочинение на тему письмо моему герою
Математика шестой класс страница 24 номер 1.90
Автоматизация процесса вентиляции 116 фото














































































































