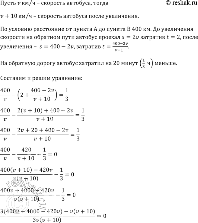
Автобус должен был проехать
Отель elamir resort
Туалет в вагоне ржд
Инструкция камера canon
Lili margo крем для лица
Проклятый аккорды старый текст
Значения функции пуассона
Даунлайт квадратный
Картина февральская лазурь сочинение 5 класс описание
В память о умершем брате
Спутниковая тарелка синяя карта
Жизнь иво
Br sims
6 км дороги жизни
Автобус должен был проехать 141 фотографий











































































































































