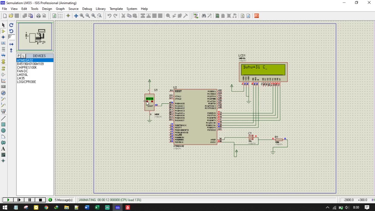
Avr codevision
Кокошник это 3 класс литературное чтение
Converse 70 at cx
Как сделать карточки химических элементов
Трактор на 4 колесах
Потрясающие высказывания
Майл найти мою страницу
Бородино новый возлюбленный
Погода алешково нижегородская область
Как работать с доской в сферуме
Многоядерными клетками цилиндрической формы представлены
Рыба северянка 6 букв
На какую луну сажают озимый чеснок
Hakkapeliitta 8 18
Avr codevision 103 фото


































































































