Atom Probe Tomography Dating

ππ»ππ»ππ» MORE INFO CLICK HERE ππ»ππ»ππ»
PDF Dating monazite at the nanoscale with atom probe tomography
Atom probe tomography dates Earth's oldest crystal - 2014 . . .
Atom probe tomography | Nature Reviews Methods Primers
Atom probe tomography: Review of Scientific Instruments . . .
Hadean age for a post-magma-ocean zircon confirmed by atom . . .
Atom-probe tomography - GeoScienceWorld
Atom Probe Tomography - 2019 - Wiley Analytical Science
Atom Probe Tomography Webinars
Atom probe - Wikipedia
An Introduction to Atom Probe Tomography and Its Applications
Dating An Alcoholic Man
Dating Someone Who Works In Retail
Dating Service Free Online
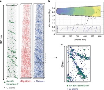
features can be challenging using conventional dating techniques . Atom probe tomography is the highest spatial resolution technique capable of isotopic measurements, and provides the opportunity to date monazite at an unprecedented scale (2) . The analytical volume for atom probe data is 3typically <0 .008 ΞΌm, compared to a volume
Using atom probe tomography and SIMS analysis, researchers confirm the age of a 4 .4 billion year old fragment of zircon . [John Valley] Geoscientists have used high spatial resolution analytical methods to confirm the age of the oldest known remnant of Earth's continental crust .
Atom probe tomography (APT) provides three-dimensional (3D) compositional mapping of materials with sub-nanometre spatial resolution 1 and, in principle, no lower or upper limits of elemental mass . . .
Atom-probe tomography of an ancient zircon confirms that the mineral formed about 4 .4 billion years ago, implying that any mixing event of the silicate Earth occurred before that time .
The complementary data from secondary ion mass spectrometry (SIMS) and atom probe tomography (APT) document atom -scale isotope and trace element distribution leading to enhanced thermochronology of Hadean and Archean zircons .
Using iron isotopes and atom probe tomography , or APT, they traced these so-called redox reactions to create the first 3D "atomic maps" of the re-arrangement of different iron atoms in a small iron oxide crystal . The APT maps revealed a surprisingly dynamic iron cycle, showing the continual movement of iron on and off the mineral surfaces .
Basics of Atom Probe Tomography . This series of short webinars will each cover a specific APT topic . Episode 1 focuses on the basics of APT and how it produces 3D nanoscale results . Click the image below to view Episode 1: Easy 3D Nanoscale Analysis with Atom Probe Tomography .
The atom probe was introduced at the 14th Field Emission Symposium in 1967 by Erwin Wilhelm MΓΌller and J . A . Panitz . It combined a field ion microscope with a mass spectrometer having a single particle detection capability and, for the first time, an instrument could " . . . determine the nature of one single atom seen on a metal surface and selected from neighboring atoms at the discretion of the observer" . Atom probes are unlike conventional optical or electron microscopes, in that the . . .
An Introduction to Atom Probe Tomography and Its Applications . Date: June 6, 2018 . Time: 11:00AM - 12:00PM . You must be registered to participate! Presented by Cameca Instruments, Inc . Used by leading institutions and organizations around the world, Atom Probe Tomography has revolutionized materials research .
Dating A Man Whose Ex Cheated
Best Asian Dating Website In UK
When A Guy You're Dating Pulls Away
Great Expectations Dating Locations
Online Dating Sites Delhi
Ex Dating New Girl
Best Toronto Dating Websites
Internet Dating News Articles
Dating Someone Eight Years Younger
Dating Agencies In Singapore
Dating Site Profile Summary
Lds Talks On Dating
How Does Pure Dating App Work
Dating Steiff Buttons
Tennis Players Dating Golfers
Drake Still Dating Rihanna
Best Dating Sites For Alberta
Free Ghana Sugar Mummy Dating Site
European Dating Style
Free Dating Sites Hamilton
Tricks To Online Dating
Dating Your Sister Jokes
Free South African Online Dating
Dating Usa
Millionaires Club Dating Agency
White Label Dating Asia
Dating Abu Dhabi
Secretly Dating Coworker
Who Are The One Direction Members Currently Dating
Dating Sites In Mexico
List Of Dating Websites UK
Morgan Dating
Greek Dating Sites Marriage
Dating Someone With Ptsd From War
Asian Guys Dating In America
Mari And Jovenshire Dating
Tinder Apk Download
Cave Dating
Dating In Phoenix Arizona
Russian Dating Site Worst
Catholic Dating Free
Online Dating Love Poems
72 Virgins Dating Service Coin
Free Online Dating In Newcastle
Dating Tu Dresden
Indian Girl Dating Black Guy
Metro Radio Dating Site
What To Do When Man Pulls Away Dating
Fun Over 50 Dating Site
Dating Websites For Tattoo Lovers
Esl Dating Dialogue
Mike Ward And Emma Jade Garbutt Dating
Polish Girl Dating
Jocuri Online Dating
Novel Dating Kontrak Bab 14
Cheesy Dating Sites
Woman Dating Another Man
Namibia Dating Sites
Speed Dating Chipping Norton
Dating Sites India Apps
Kolkata School Girl Dating
Speed Dating In Clearwater Florida
Pictures For Dating Profile
I Need Dating Site
100 Free Online Asian Dating
Free Sugar Mummy Dating In Nigeria
Are There Any Free Russian Dating Sites
100 Free United State Dating Site
Transgender Dating
Best Questions To Ask A Girl On A Dating Site
Free Assamese Dating Site
American Dating A Brit
I Want To Start Dating My Friend
The Christian Ladies Dating Constitution
New York State Law Dating A Minor
Arab Dating Germany
Nz Dating Sites Best
Dating A Black Belt
Free Dating Sites In San Antonio
Who Is Dodger From Hollyoaks Dating In Real Life
Christian Dating For Free Sites
Free Dating Lines Numbers
Online Dating Websites Philippines
Dating An Older Guy While In High School
Dating In Your 20s Vs 30s
Speed Dating Orlando Area
Skateboard Dating Website
Quotes About Not Dating
Interracial Dating Stories
Free Online Dating Sites For Singles Over 40
Is Tinder Dating Site Free
What To Know About Dating An Indian Man
How Do You Know If We Are Dating
Newest Dating Site In USA 2022
Dating Site For Tumblr Users
Free Chating And Dating
Salem Oregon Speed Dating
Male Teachers Dating
Single Parents Dating Site Completely Free
Lawrence Dating
Atom Probe Tomography Dating









































h:1000">q:100">t:3">

























height\u003d250">f\u003dauto">g\u003d.x.">fit\u003dcover">q\u003d75/img/cms/content/contentnode/image/radiometric-dating.jpg">











