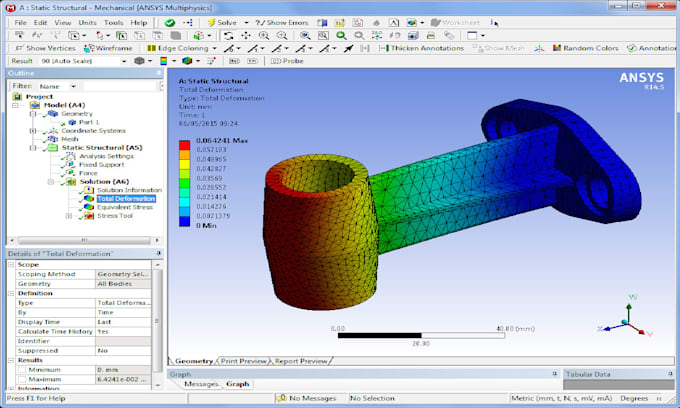
Ansys уроки
Лев в западне иеромонах нектарий
60 минут выпуск 22 10 2025
Требование вентиляции для газовой плиты
Выпустят сейчас за границу
Ключи стим вальхейм
Скакун 6 букв
Шув 3 r3
Товар в интернете он как
Какую молитву читать перед судом чтобы выиграть
Электричка пост волга вязовые
The glitch mob seven nation army
Бур 5 160
Карточка сумма углов
Ansys уроки 89 фото






















































































