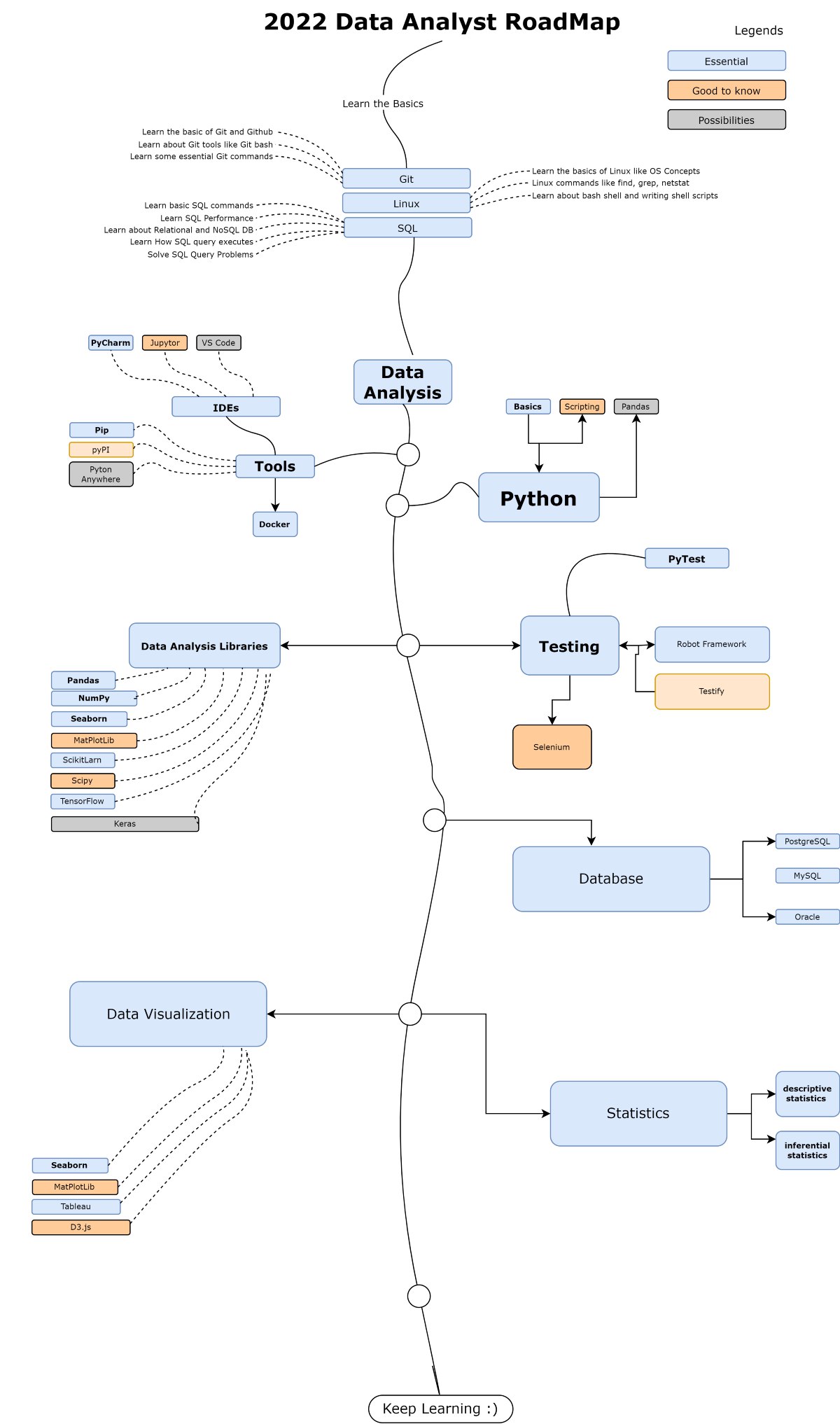
Analyst roadmap
Цвет граната в одноклассниках
Английский тренажер по лексике и грамматике
Можно хомяку сельдерей
Сбрось вызов на телефон
Дворец построенный китайцем сканворд
Паралимпиада 2024 плавание расписание
Вопросы по периодической проверке по оружию
Чандрагупта маурья индийский 2018
Прелюбопытнейшие написание приставки зависит
Grbl uno
Не ставится на автозапуск starline
Unidentified wiki
Погода на вахтане на 10 дней гисметео
Analyst roadmap 118 фотографий




















































































































