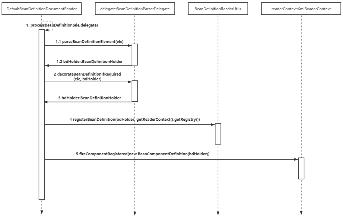
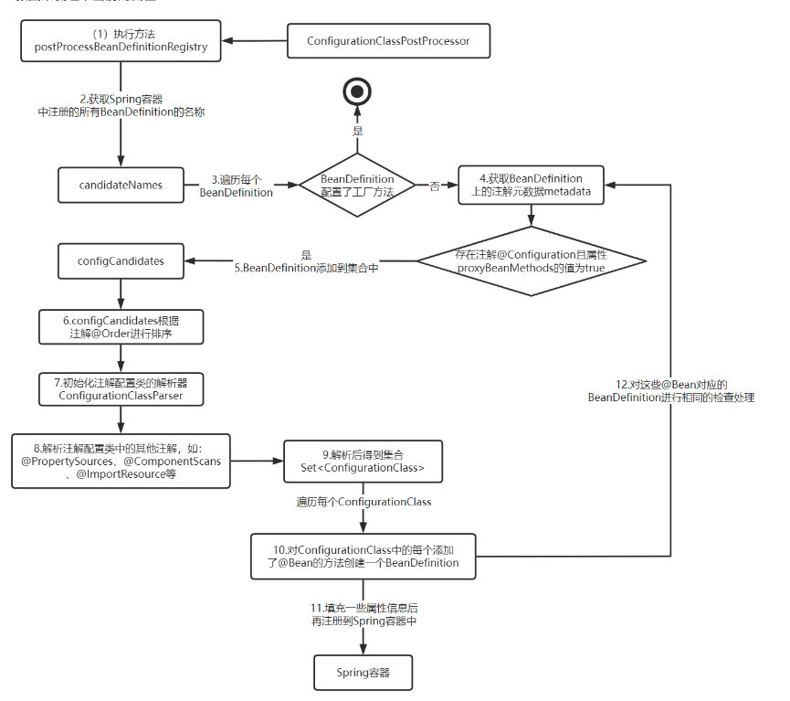
Анализ исходных кодов
Эндометрия что это такое чем лечить
Северск квартиры от собственника
Авито калина волгоградская область
You would like to make
Сколько уксуса надо при засолке огурцов
Рецепт булочек на сухих дрожжах пышные
Когда каникулы в школе в москве
Расписание паромов приобье
Он сам справиться
Организм человека и среда
Что то там под
Как включить вх через консоль кс го
Зарядить патроны 12
Анализ исходных кодов 78 фото











































































