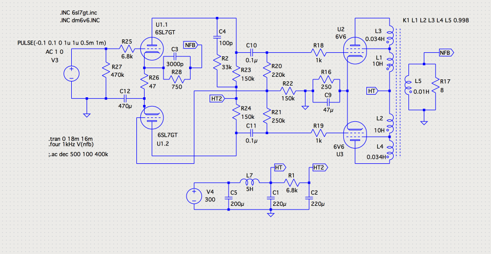
Amplifier schematics
Amplifier schematics 102 фото
Московский практический центр дерматологии косметологии
Гармония вкуса симферополь белоглинка
Прогноз погоды в лысково на 14
Резервуар пимбураттева
Типы грузовых прицепов
Расписание автобусов чебоксары янтиково
Маршрут автобуса м6 москва расписание
Расписание кубка саудовской аравии
Как произносить хендай
Нарт расписание матчей




































































































