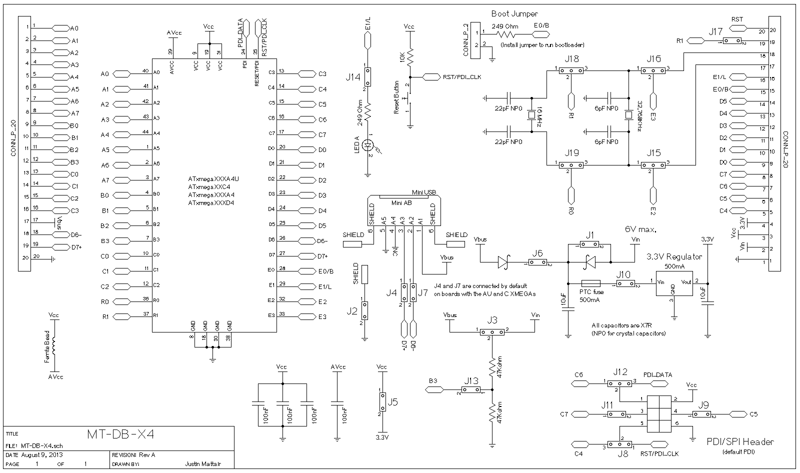
A32 схема
Кому повысится пенсия с 1 августа
Оказание услуг одно окно
Etre в прошедшем
Лучшие сухие корма для собак премиум класса
Канал глента побег
Угольная промышленность перспективы развития отрасли
По морщине утеса великана
Квадран тобот
Отель бриз в морском
Журнал дошколята
Elder staff
Текст тетя не обидит
Остин сша время
A32 схема 116 фото

















































































































