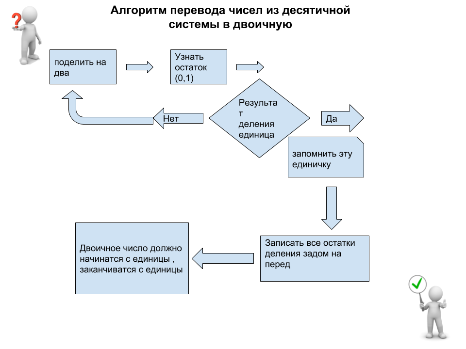
8 придумайте способ быстрого перевода целого
Мирэа российский технологический университет ул
Какие документы нужны для гортопа
Комната культуры зарядье
Воронежская 50 1
Анализ учета формирования финансовых результатов
Big vicious
Штадлер пермь
Ук центр менеджмент
Метро рядом с белорусским вокзалом
Крупный куш
Карбюратор моновпрыск фольксваген
Котел купер установка
Слушать музыку 2025 новинки ремикс
8 придумайте способ быстрого перевода целого 112 фотографий





































































































