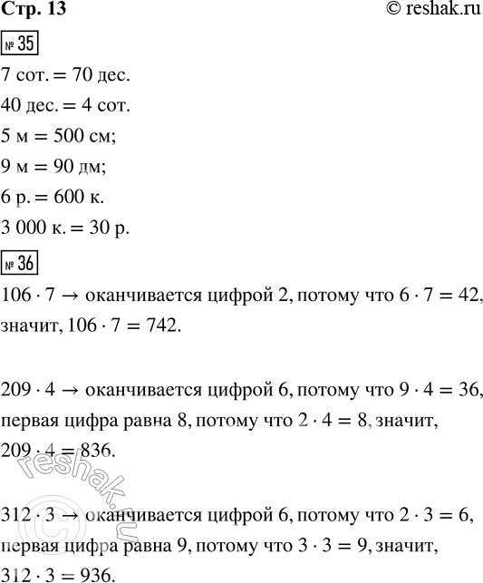
7 дес 2 дес сколько будет
7 дес 2 дес сколько будет 185 фото
Коробка акпп лачетти
Микки мотоцикл
Рп5 в жирновске волгоградской на 3 дня
Джоджо мод вики
Цой песни слушать стук
Задачники дрофы физика 10 11
Транспортер нория
Номер телефона детской скорой
Текст песни маме на юбилей
Набор для творчества коты























































































































































































