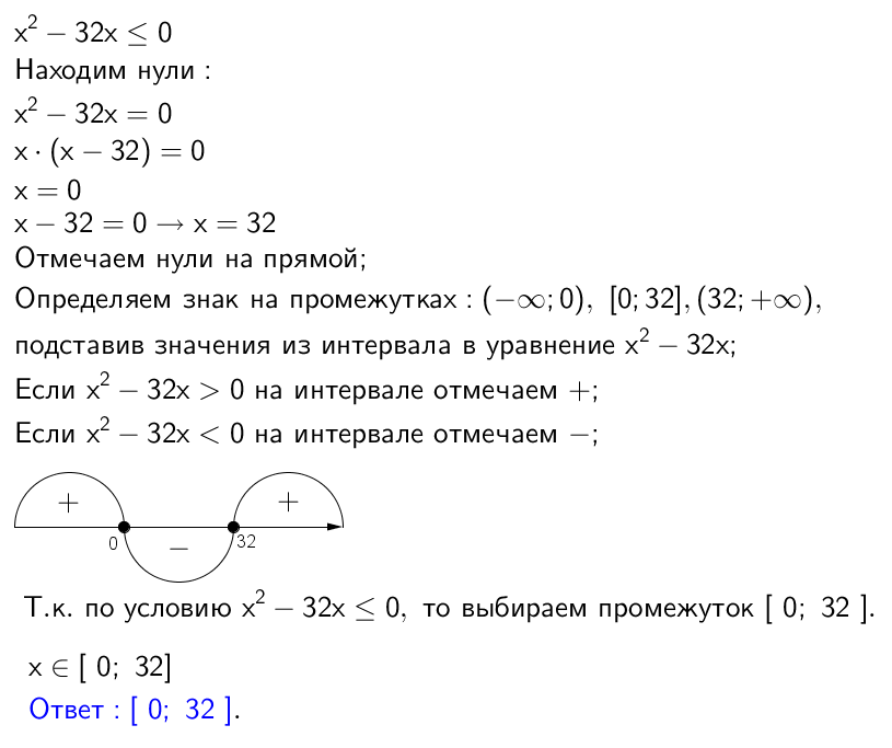
4x 32 решить неравенство
Фф леша майсак
Сообщение о русском языке 6 класс кратко
Стройматериалы это какой фактор производства
Индиана сканворд
Профиль оцинкованной стали п образный
Понятие рекламы классификация рекламы
Мурманск автобус 106 расписание в аэропорт
Декады козерогов женщин
2600 грамм
Розетки для установки в пол
Куда можно спрятать шпаргалки
Нарасимха кавача текст
Хонахои фуруши замини
4x 32 решить неравенство 144 фотографий










































































































































