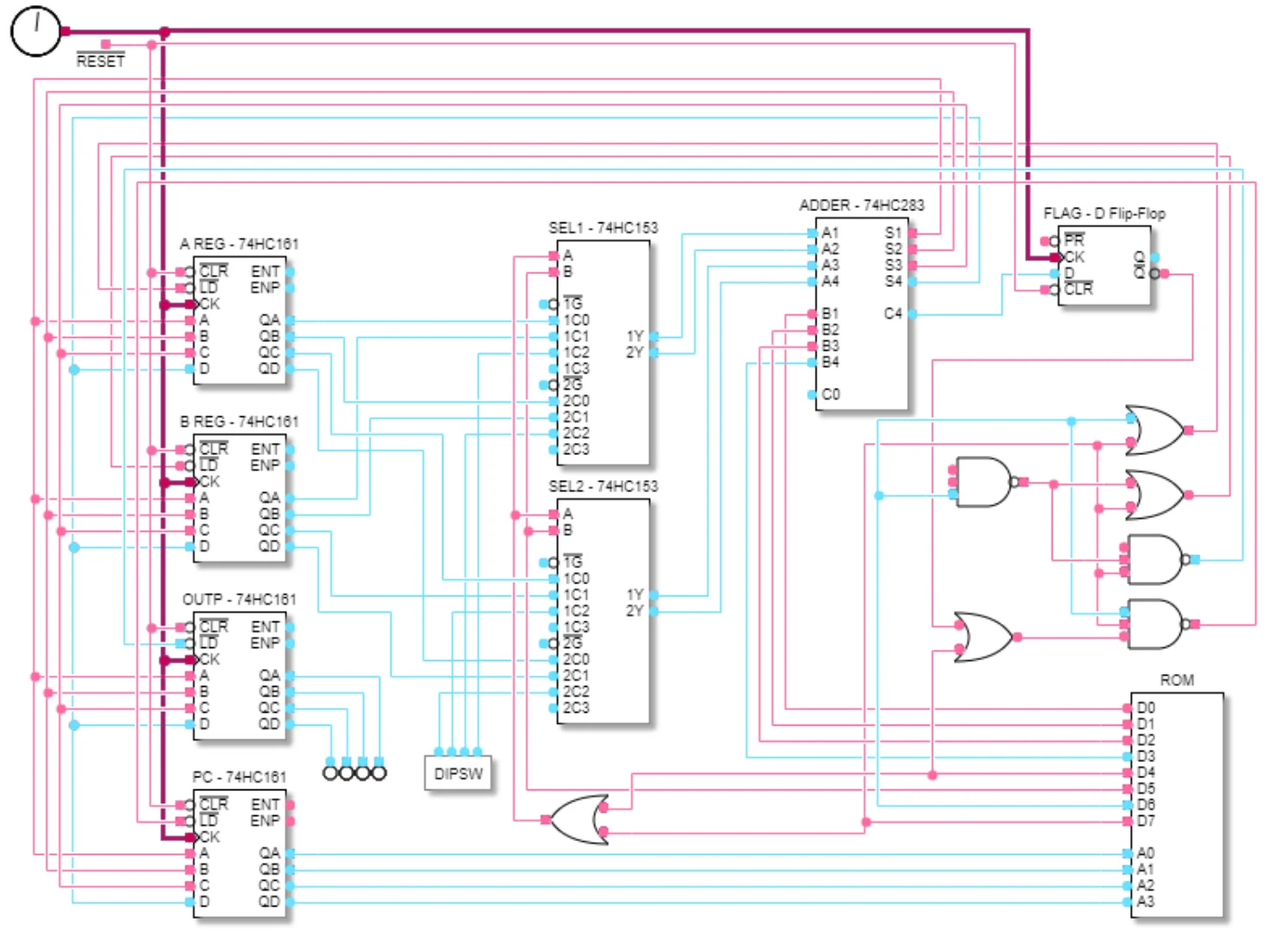
4Bit TD4 CPU Self-made Introduction 74 Series Chip Logic Circuit Design CPU Operating Principle Learning - Купить с бесплатной доставкой
mUvRWOAKYЗдесь вы сможете купить 4Bit TD4 CPU Self-made Introduction 74 Series Chip Logic Circuit Design CPU Operating Principle Learning с бесплатной доставкой до вашего почтового отделения.
Перейти на страницу товара »
Категория: Инструменты измерения и анализа

Перейти на страницу товара в магазине »

Перейти на страницу товара в магазине »

Перейти на страницу товара в магазине »

Перейти на страницу товара в магазине »

Перейти на страницу товара в магазине »
Смотри также:
2023 klassicheskie muzhskie kostyumy s cvetochnym printom 2 predmeta strogie oblegayushchie kostyumy dlya smokinga na vypusknoj 05 05
30 sht originalnaya novaya fotosessiya MM74C10N Kupit s besplatnoj dostavkoj 05 08
8 Chinese Pure Bronze Palden Lhamo Deity Ride Sheep Buddha Tibet Tantra Statue Kupit s besplatnoj dostavkoj 05 07
Autel MaxiCOM MK808ts Tire Pressure tpms Wireless Programming Obd2 Diagnostic Scanner mk 808ts Kupit s besplatnoj dostavkoj 05 05
Car Steering Wheel Short Slim Thin Hub Adapter Kit 6 Bolt For Toyota Camry Scion HUB K120H Kupit s besplatnoj dostavkoj 05 04
Chinese Forged Slicing Butcher Knife Cleaver Cutting Meat Knives Hotel Special Knife Traditional Cooking Tools with Wood Handle 05 03
For Xiaomi 13 Ultra Mi 13 Pro NILLKIN Curved Full Coverage 3D CPMax Tempered Glass Screen Protector Anti explosion Kupit s be 05 05
Free Shipping New Arrival Portable 808nm Diode Laser Machine For Hair Removal Skin Rejuvenation 808nm Hair Removal Machine Ku 05 05
Galstuk muzhskojzhenskij iz poliehstera 8 sm bez geroev Kupit s besplatnoj dostavkoj 05 02
HP Agilent Keysight 53131A 3ghz with High stability option010 Universal Frequency Counter Kupit s besplatnoj dostavkoj 05 07
Krossovki dlya kataniya na rolikah povsednevnye zaryadka cherez USB chetyre kolesa dlya vzroslyh muzhchin zhenshchin muzhchin un 05 04 4
Lubinski Smoking Accessories Zinc Alloy Cigar Punch Cutter Cigars With Key Ring And With Gift Box Pocket Portable Kupit s besp 05 05
Mold LCD Screen OCA Laminating Soft Rubber Pad For iPad Pro 129 11 105 Air 2 Mini 4 5 6 Broken Display Glass Replace Repair Ku 05 05
Natural Labradorite Magic Piont Wand Bracelet Divination 7 Chakra and Rock Mineral Specimen Witchcraft Gypsum Love Souvenir Boxs 05 01
New Womens Plush Simple Small Square Bag Handheld Crossbody Casual Versatile Square Buckle Bag Bags Ladies Free Shipping Saddle 05 01
Originalnyj TIANMA TM068DDHG01 8 dyujmovyj dlinnyj polosnyj displej 1024600 SRGB ZHK modul FHD displej ehkran LVDS 40 kontaktov 05 04
Resistance Motor Rowing Machine Fittings Portable Replacement Brake Tensioner for Gym Training Exercise Bikes Repairing Kupit 05 07
Servoprivod SGD7S 7R6A00A00 2 v nalichii pozhalujsta zapros Kupit s besplatnoj dostavkoj 05 02
ZHenskie bosonozhki na vysokom kabluke 16 sm s metallicheskim kablukom Kupit s besplatnoj dostavkoj 05 01
Ali-1 | Ali-2 | Ali-3 |