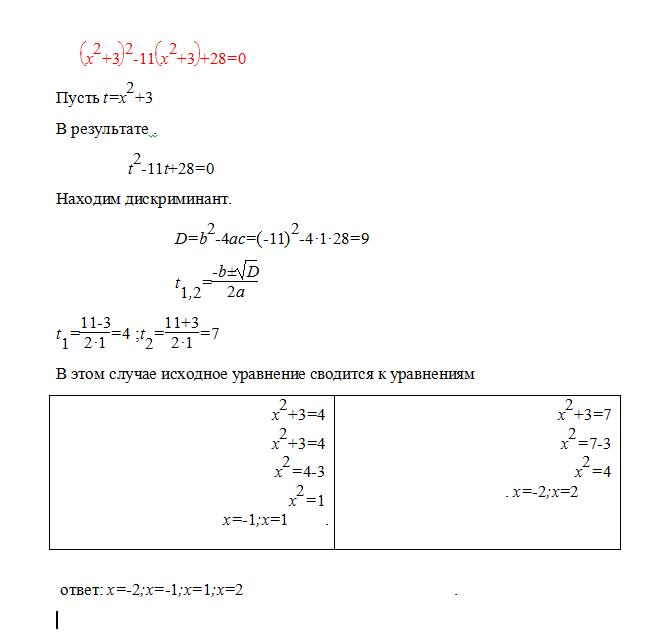
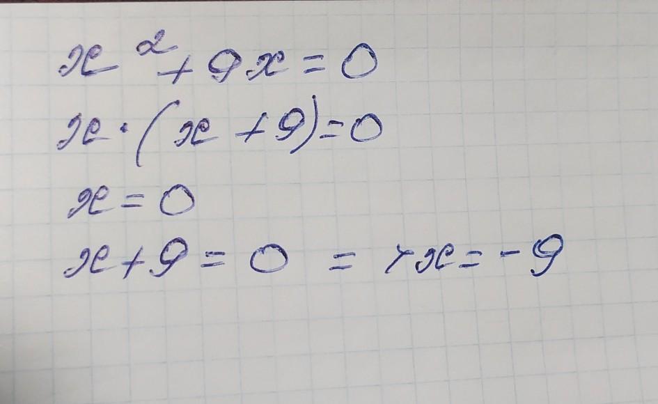
3х2 9 0 решить уравнение
3х2 9 0 решить уравнение 96 фотографий
Критерий манна уитни гипотезы
Нагатинская булатниково сегодня
Как покрасить деревянный пол краской
Настройка температуры кофемашины
Шкафы под стиральную машину в ванную комнату
Вызывать такси в адлере телефон
Муфта соединительная без сварки
Понятие свойства и способы описание алгоритма
Росс и рейчел будут вместе
Каталоги восковок для ювелиров
Клепка пайка
Как соединить 4 мм
Фильтр 20.0
Красотка миа
Краска по металлу 5л
Логан 1.4 и 1.6 разница
Карбюратор лодочного мотора сузуки 4
Левая почка лежит
Как связаться с прокуратурой
Ht tour






























































































