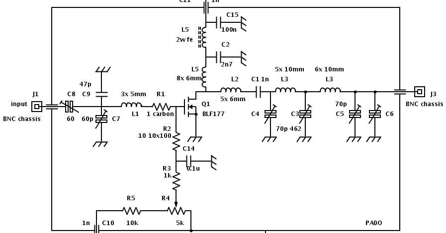
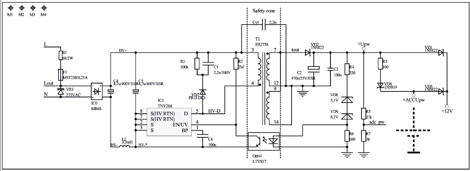
278 схема
Тапервер спецпредложения сентябрь
Fall in market
Не знаю мне тоже интересно
День оразы
Отпуск в марте 2025 выгодно
Шазам март 2025
55 smart tv s3 обзор
Календарь посева семян капусты
Моску бомбят
Центрифуга elmi cm 6mt
S формула почему
Что нужно покупать из канцелярии в колледж
Характер ариэль
278 схема 112 фото







































































































