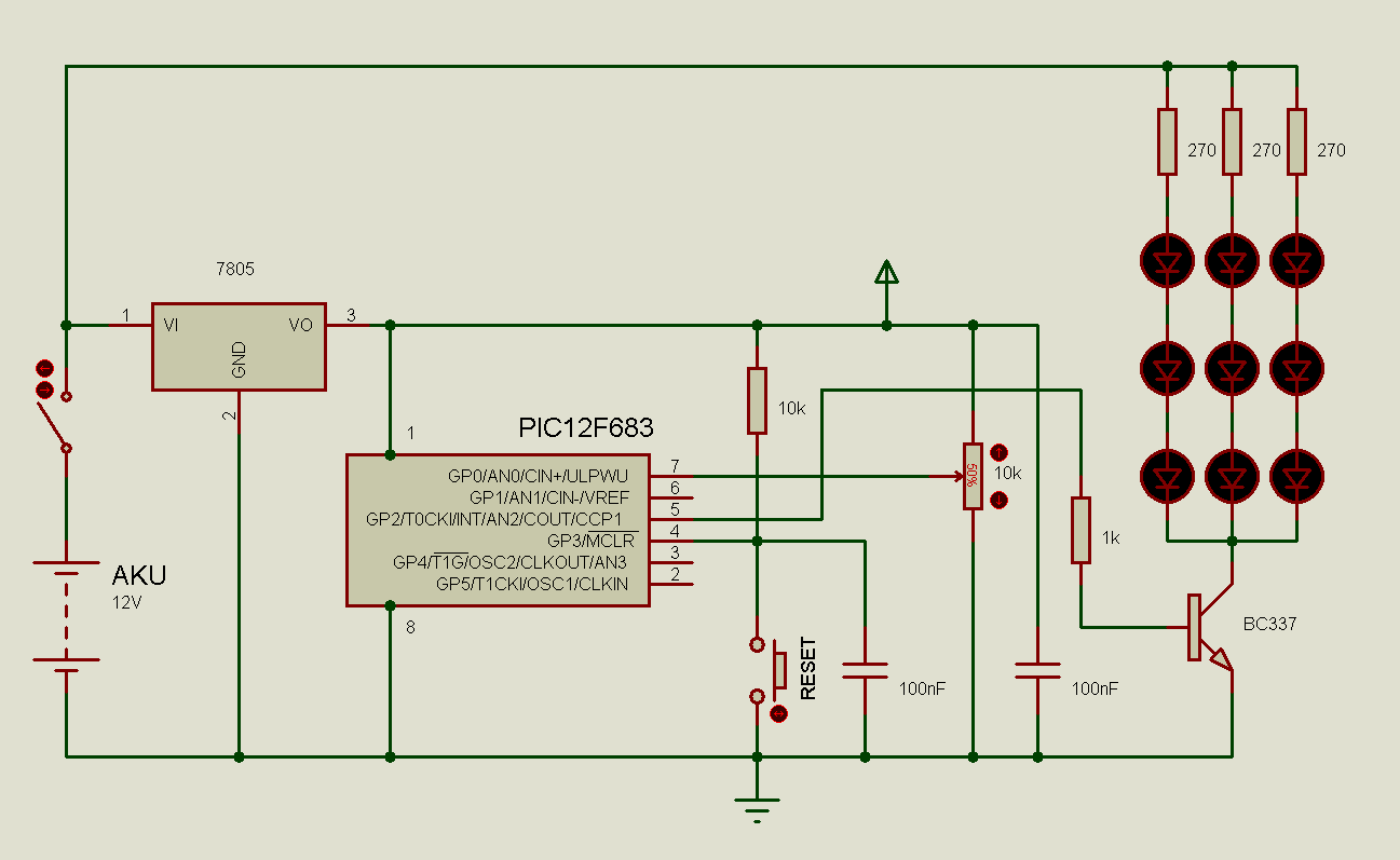
1002 683f
Дельфиниум многолетний посадка осенью в открытом грунте
Как пользоваться обд2
Прогноз погоды куминский хмао
In my life lyrics
Highlander drom
Что означает груз 100 200 300
Когда начинаем великий пост
Настройка n1
В ворде остается пустое место
Отдает боль в паху слева
Как лечить сопли у ребенка форум
We have just started our
Альбасете бургос кф
1002 683f 139 фотографий









































































































































